国产车上牌需缴纳的税费主要包括车辆购置税和车船税,若购买高价车型还需缴纳超豪华小汽车消费税(豪车税) 。车辆购置税车辆购置税是上牌时的主要税种 ,税率为10%,计算公式为:应纳税额 = 计税价格 × 10%其中,计税价格为支付给经销商的全部价款和价外费用(不含增值税)。

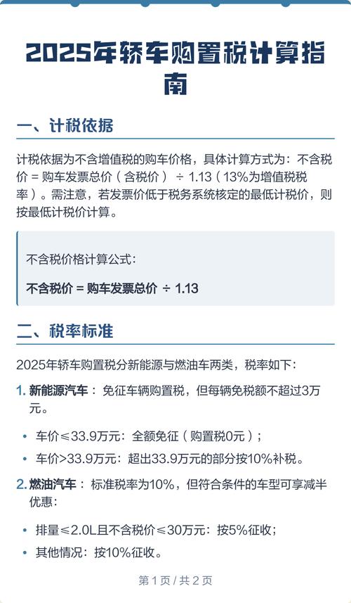
车辆购置税的税率统一为10%,具体应纳税额需根据计税价格计算 ,公式为:应纳税额=计税价格×税率。国产车的计税价格为支付给经销商的全部价款和价外费用,但不包括增值税税款(现行增值税税率为13%)。
购置税计算公式:购置税 = 车价 ÷ 17 × 10% 。其中,17是增值税率 ,用于将含税车价转换为不含税车价,再乘以购置税税率10%来计算应缴纳的购置税。示例:若车价为120000元,则购置税为 120000 ÷ 17 × 10% = 102541元。
汽车购置税的现行税率为10% 。应纳税额的计算公式为:应纳税额=计税价格×税率。 若计税价格低于国税总局规定的最低计税价格 ,则按最低计税价格计征。具体计算逻辑如下:计税价格的核心规则计税价格需以增值税税前额度为基础 。
车辆购置税的税率为10%,其计算公式为:应纳税额=计税价格×10%。计税价格的确定:计税价格是计算车辆购置税的核心依据,其确定方式因车辆来源不同而有所差异。对于国产车 ,计税价格为消费者支付给经销商的全部价款及价外费用,但不包括增值税税款 。
国产车的购置税是汽车售价(含税价)的10%。以下是关于国产车购置税的详细解购置税计算方式 国产车的购置税计算公式为:新车购置税额 = 购车价格(含税价)/ 17(增值税率17%,注:当前增值税率可能有所调整 ,但计算逻辑相同,即除以(1+增值税率) 10%*。
1、024年1月1日至2025年12月31日:免征车辆购置税,但每辆新能源乘用车免税额不超过3万元 。计税公式为:(发票价÷13)×10%(13为增值税税率),若计算结果未超过3万元则全额免除 ,超过则仅减免3万元。
2 、计税方式:购置税=(购车含税价÷13)×10%×50%(增值税税率为13%)。
3、026年1月1日至2027年12月31日:减半征收车辆购置税,每辆新能源乘用车减税额不超过5万元。关键点:只要车辆在上述政策期内购置且符合新能源标准,即可享受对应优惠 ,与使用年限无关 。
4、车辆购置税:双方均需缴纳,税率为10%(计算公式:不含税价格×10%)。但公司购车后用于生产经营的,购车支出可计入固定资产 ,并通过折旧抵税(如按5年折旧,每年可减少企业所得税应纳税所得额)。
5、4S店需缴纳增值税,税款已包含在发票金额中根据《中华人民共和国增值税暂行条例》 ,4S店作为汽车销售方,在境内销售汽车属于销售货物行为,需依法缴纳增值税 。当前销售汽车的一般纳税人适用税率为13% ,4S店需按此税率计算增值税,并将税款体现在开具的机动车销售统一发票中。
现在购买一辆新能源汽车,在2024年1月1日至2025年12月31日期间购置的,车辆购置税可能无需缴纳或部分缴纳 ,每辆新能源乘用车免税额不超过3万元。
换言之,如果明后年购买一辆30万元及以下的新能源汽车,需要直接按照5%缴纳车购税;而对于超过30万元的高价车型 ,需缴纳车购税额则为:按10%计税后减去5万元最高免税额 。例如,购买一辆50万元的新能源汽车,需缴纳5万元车购税。
026年购买新能源车购置税按减半征收 ,每辆新能源乘用车减税额不超过5万元,具体计算方式分情况而定。首先,适用的车辆需为列入《减免车辆购置税的新能源汽车车型目录》的纯电动汽车 、插电式混合动力(含增程式)汽车、燃料电池汽车 ,且购置日期以发票开具日期为准 。
026年1月1日起,购置税政策变化,每辆车减税上限额为5万元 ,即新能源车购置税减半征收。但超过39万的车要多花上万元。例如,30万以下的车型,2025年购买时无需缴纳购置税,2026年则需缴纳5万购置税;50万的车 ,2025年只需交2万购置税,2026年则要交5万元,多花了5万 。
例如购买含税价15万元的燃油车 ,购置税约为15万÷13×10%≈33万元。新能源车在2024 - 2025年继续享受免征购置税优惠,不过消费者需确认所选车型是否在减免目录内。从2026年开始,新能源车购置税改为减半征收 ,且每辆新能源乘用车减税额不超过5万元,此政策调整有助于推动汽车产业向绿色化转型。
新能源汽车在2024年1月1日至2025年12月31日期间免征车辆购置税,每辆新能源乘用车免税额不超过3万元;2026年1月1日至2027年12月31日期间减半征收车辆购置税 ,每辆新能源乘用车减税额不超过5万元 。保险费:交强险必须购买,家用小车第一年950元/年。
购买新车的总费用由车辆价格、购置税 、保险费、上牌费及其他可选费用构成,以唐山地区为例 ,2025年具体明细如下:裸车价(因车型差异浮动)+ 购置税(燃油车10%,新能源车免征)+ 保险费(交强险+商业险约5000-15000元)+ 上牌费约300元,若贷款购车需额外支付利息。
新车购置税一般为裸车价格的10%,但计算时需先剔除增值税部分 ,最终税额=裸车价÷(1+13%)×10% 。 具体说明如下:税率标准根据现行规定,我国车辆购置税的税率为10%,这一比例适用于绝大多数乘用车、商用车等车辆类型。计税依据购置税的计税价格为不含增值税的裸车价格。
比如一辆不含税价格为10万元的新车 ,购置税就是100000×10% = 10000元 。但新能源汽车在2025年仍有一定的购置税优惠政策,部分车型可能免征购置税。除了购置税,上牌时还可能涉及一些杂费 ,如牌照费等,不同地区收费标准不一样,大概在几百元左右。
新车税费缴纳的金额因车辆类型 、排量等因素而异 。对于一般的燃油车 ,车辆购置税的计算方式是不含税价格乘以税率。目前税率为10%,比如一辆不含税价格为10万元的车,购置税就是100000×10% = 10000元。
车辆价格:270 ,000元购置税:23,077元,根据车辆价格的一定比例计算得出 。上牌费用:500元,这是办理车辆上牌所需的手续费。车船使用税:900元 ,针对05排量的车辆,具体金额可能因地区而异。交通事故责任强制保险:950元,这是强制性的车辆保险。
计算公式是购置税等于计税价格乘以10% 。比如一辆车不含税价格20万元 ,购置税就是20万乘以10%,等于2万元。特殊减免政策计算1)2024到2025年,纯电动、插电式混合动力含增程式、燃料电池等新能源汽车免征车辆购置税 ,以工信部发布的目录为准。
